Email Us

关于铂联

公司简介


厦门市铂联科技股份有限公司,成立于2003 年1 月24 日, 位于海沧新阳工业区后祥路198号,是福建省第一家专注于FPC制造的领军企业。 


2016年8月1日,新三板挂牌(股票代码:838192),2022年6月15日进入创新层。 


铂联科技系全国印制电路标准化技术委员会委员、全国印制电路专委会常委、中国电子电路行业协会资深常务理事成员、中国医疗器械行业协会成员;荣获国家级专精特新“小巨人 ” 企业、国家高新技术企业、厦门市科技小巨人等荣誉。 


产品广泛应用于汽车、高端医疗、航空航天、军工、人工智能、自动工控等电子领域。公司2016年进入新能源汽车动力电池领域的FPC相关延伸研发及生产,依托二十多年FPC行业经验,大力发展新能源汽车的战略目标路线,2022年在江苏金坛成立铂联新能源子公司,2023年在厦门海沧半导体产业园租赁5000多平米厂房生产新能源产品,同年获厦门政府新批50多亩地,计划打造10万平米智能智慧工厂。


公司简介

发展历程


工厂实景


卷对卷D.E.S线
卷对卷D.E.S线
SMT车间
SMT车间
现场办公室
现场办公室
CCS自动组装线
CCS自动组装线
AOI
AOI
CCS自动组装线
CCS自动组装线
显影
显影
AOI
AOI
数字可追溯性分析系统
数字可追溯性分析系统
化金线
化金线
可编程恒温恒湿试验箱
可编程恒温恒湿试验箱
贴保护膜
贴保护膜
曝光
曝光
卷对卷生产线
卷对卷生产线
大尺寸D.E.S研发线
大尺寸D.E.S研发线
X-射线
X-射线
打孔
打孔

FPCA工艺流程


完整的内部流程

FPCA工艺流程

荣誉证书


CNAS (2024-2030)
CNAS (2024-2030)
Bolion UL- CARD(E228871)
Bolion UL- CARD(E228871)
ISO13485 (2024-2027)
ISO13485 (2024-2027)
IATF16949 (2024-2027)
IATF16949 (2024-2027)
ISO9001 (2024-2027)
ISO9001 (2024-2027)
ISO14001
ISO14001
福建省专精特新中小企业
福建省专精特新中小企业
厦门市未来产业骨干企业
厦门市未来产业骨干企业
厦门市科技小巨人领军企业
厦门市科技小巨人领军企业
厦门市专精特新中小企业
厦门市专精特新中小企业
国家级专精特新小巨人企业
国家级专精特新小巨人企业
高新技术企业
高新技术企业
全国印制电路专委会常务委员会常务委员
全国印制电路专委会常务委员会常务委员
福建企业创新优秀成果-大型医疗电子(MR CT类)超大薄型印制电路板
福建企业创新优秀成果-大型医疗电子(MR CT类)超大薄型印制电路板
中国电子电路行业协会资深常务理事
中国电子电路行业协会资深常务理事
CPCA资深常务理事单位
CPCA资深常务理事单位

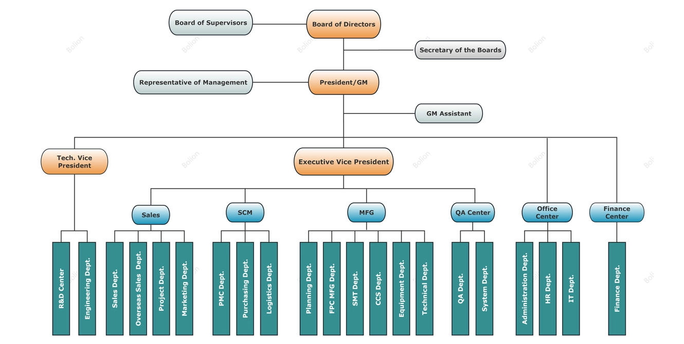
公司架构


公司架构

社会责任


员工福利:优秀的员工是公司最宝贵的资源。我们将铂联建成全体员工的温馨幸福家园纳入铂联的企业建设愿景之一。铂联希望能为所有员工营造一个愉快、安全、高效的工作环境,提供各种培训和发展机会,给予每位员工优厚的福利待遇和保障体系。提供免费的住宿、开展培训课程、为员工举办周年纪念,定期去集体旅行,举办优秀员工表彰大会,举办中秋博饼晚宴、尾牙晚会,举办文化节等等,于细节处见铂联与员工柔软却坚实之纽带,铂联始终将员工的安全、发展与幸福放在一位。


环境保护: 铂联用实际行动践行环境保护与绿色生产。铂联的环境方针是生产绿色产品,追求完美环境,环境目标是1)废水、废弃、噪声达标排放;2)节约资源、能源的消耗;相关方环保“零”投诉;危险废物处理“零”违规;严禁发生潜在危险事件。在实际行动上,铂联已经通过ISO 14001 环境管理体系认证,FPC系列产品获得UL安全认证以及通过SGS检测鉴定符合RoHS & WEEE绿色环保的要求。


公共参与:铂联严格遵守法律法规,保持高标准的商业道德,诚实守信,公平竞争。对待员工,铂联始终确保员工的权益得到充分保障,定期进行安全培训,给予充分的员工关怀。对待特殊人群,铂联始终欢迎他们成为铂联的一员,并提供保障。在经济贡献中,铂联积极纳税,创造就业机会,促进地方经济发展。在社会贡献中,铂联也通过捐赠等方式履行社会责任,践行公益精神。

获取Bolion FPC PCB的报价
推荐的FPC电路板
最新新闻和博客